聚焦健康中国 抗衰(第一健康报道北京 品宣部)
全球老龄化浪潮下,解码衰老的代谢驱动因素已成为生命科学领域的圣杯。传统观点认为代谢失调是衰老的伴随现象,但一个关键谜题始终悬而未决:究竟哪些内源性代谢物的变化是推动衰老进程的关键推手?
近日,来自中国科学院上海有机化学研究所生物与化学交叉研究中心的科学团队在Science Advances期刊在线发表了一篇题为“Citrulline regulates macrophage metabolism and inflammation to counter aging in mice”的研究性论文,首次系统揭示了代谢物瓜氨酸(Citrulline)作为衰老进程的关键调控因子,其能通过影响巨噬细胞代谢重编程延缓衰老,表明补充瓜氨酸是一种有希望的干预措施,有望能够延缓衰老表型并改善健康寿命。
瓜氨酸—抗衰进程的"天然刹车器"
代谢组学分析揭示瓜氨酸是衰老相关标志物
通过Kruskal-Wallis检验和Spearman相关性分析,筛选出脑(75种)、肝(106种)、血清(80种)中与年龄显著相关的代谢物。
代谢通路富集分析显示,嘌呤代谢、嘧啶代谢和氨基酸代谢通路在衰老进程中高度相关。
瓜氨酸是唯一在脑、肝、血清中均呈现一致下调的代谢物。

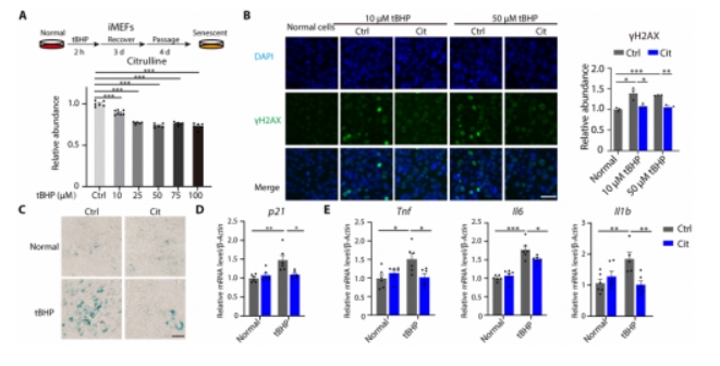
体外模型验证瓜氨酸的抗衰老作用
研究发现,补充瓜氨酸能够显著改善细胞表型:
减少DNA损伤:显著降低γH2AX(DNA损伤标志物)水平。
抑制衰老表型:降低SA-β-Gal活性及细胞周期抑制因子p21表达。
抗炎作用:抑制TNF-α、IL-6、IL-1β等炎性因子mRNA水平。
物种普适性:在老年人类巨噬细胞(PBMC来源)中同样观察到炎症抑制效果。

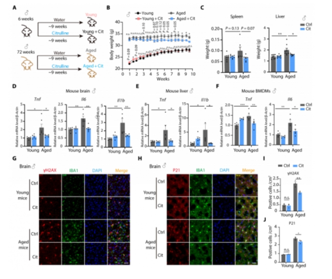
长期补充瓜氨酸改善老年小鼠表型
体内补充瓜氨酸实验证实,其能显著改善衰老小鼠的多个表型:
体重与器官重量:老年小鼠体重显著下降,肝脏和脾脏重量减少,提示代谢与炎症缓解。
炎症抑制:脑和肝组织中TNF-α、IL-6等炎症因子mRNA水平降低。
代谢提升:脑组织、肝组织及BMDMs中瓜氨酸水平显著回升。

机制研究:瓜氨酸通过调控巨噬细胞代谢抑制炎症衰老
巨噬细胞功能异常与衰老关联
研究发现,老年小鼠BMDMs中瓜氨酸水平显著低于年轻组,衰老巨噬细胞呈现促炎表型(M1极化增强)和代谢紊乱。
靶向信号通路解析
mTOR-HIF1α-糖酵解轴:瓜氨酸通过抑制mTOR激活,下调HIF1α表达,减少糖酵解代谢流。
抗炎效应:阻断糖酵解依赖性炎症小体激活,降低IL-1β等促炎因子释放。
功能验证
敲低mTOR或HIF1α可模拟瓜氨酸的抗炎效果。
外源补充瓜氨酸逆转老年巨噬细胞的代谢重编程和炎症表型。

实验室研究的局限性与传统医学的启示
尽管瓜氨酸的发现令人振奋,其临床应用仍面临挑战:实验局限于小鼠模型,长期安全性、剂量效应及人类个体差异尚未明确。此外,单一代谢分子可能难以全面应对衰老的多维度机制。
此时,中医药“整体调理”的优势凸显。以“八子补肾胶囊”为代表的补肾类方剂,融合多靶点调控理念,与瓜氨酸研究的科学发现形成互补,为抗衰老开辟了更广阔的路径。
八子补肾:解码千年智慧的抗衰"组合拳"
中医经典方剂八子补肾凭借“补肾填精”理论,展现出独特的抗衰潜力。该方精选菟丝子、枸杞子、蛇床子等八味天然植物种子药,并配伍人参、鹿茸等多味珍稀名贵药材。多药合用可增强人体精气神,提升生命活力,延缓衰老,是补肾精、抗衰老的创新中药。令人惊喜的是,其抗衰机制与现代衰老理论高度契合:
激活自噬,清除衰老“垃圾”:八子补肾通过促进自噬蛋白Beclin1表达及LC3-II转化,同时抑制凋亡蛋白Bax/Caspase-3,重塑细胞“清道夫”功能,维持凋亡与自噬的动态平衡,进而促进Aβ清除。
抗氧化和稳定钙稳态:八子补肾能显著降低丙二醛(MDA)含量,从而减少脂质过氧化和细胞损伤;此外,其还能够通过稳定线粒体膜电位,抑制氧化应激,间接缓解溶酶体钙库耗竭。
逆转DNA甲基化衰老时钟,调控表观遗传: 八子补肾胶囊治疗后,老年小鼠的甲基化模式向年轻小鼠靠拢,关键酶活性恢复,整体甲基化年龄“年轻”了21周。
修复ECM硬化:八子补肾能够增加真皮层厚度,使胶原纤维排列有序,同时提升羟脯氨酸(HYP)含量,重塑ECM稳态。
激活干细胞:八子补肾通过上调干细胞标志物COL17A1及多能性因子OCT4、SOX2、NANOG的表达,激活干细胞池,促进细胞再生,从根源延缓衰老。
多靶点协同抗衰:八子补肾胶囊还可改善代谢紊乱、逆转认知衰退,并在动物模型中延长健康寿命达15%。其“补肾填精”的中医理论,与现代医学中“维持干细胞功能、调控能量代谢”的机制高度契合,凸显了多靶点干预的优势。
临床抗衰研究已获得可喜进展
值得一提的是,由孟宏教授牵头的研究通过随机双盲对照试验,对70例30-55岁肾精亏虚证女性受试者进行系统分析,结果显示:服用八子补肾胶囊12周后,皮肤微循环血流灌注量显著提升(46.72PU增至86.58PU),皮肤含水量改善且经皮水分散失减少,皱纹深度平均降低8.2%(61μm降至55μm),抬头纹改善率(7.8%)明显优于安慰剂组(5.1%),整体皮肤状态改善有效率达97.2%。同时,受试者脱发减少、局部毛发密度增加,头皮弹性指标(R2/R5/R7)及水分代谢显著改善,发质呈现“密、顺、亮、黑”的主观提升。研究证实该药通过调节皮肤微循环与毛发代谢发挥抗衰老作用,首次以现代检测技术与中医理论结合为中药抗皮肤毛发衰老提供循证依据(ChiCTR2200058262 )。
抗衰新纪元:中西医智慧的时空交响
当现代科学在代谢迷宫中发现瓜氨酸这颗明珠时,中医药早已用八子补肾这样的复方制剂搭建起系统抗衰的"立交桥"。这种"西方发现靶点,东方提供方案"的格局,恰恰揭示了健康老龄化的终极密码—用分子生物学解码生命本质,凭整体观重建代谢稳态。站在文明对话的高度,我们比任何时候都更接近破解衰老之谜:这不是对抗时间的徒劳,而是对生命规律的虔诚致敬;不是某个分子的独角戏,而是中西医智慧共同谱写的生命交响诗。
(责编 时讯)